Notice
Recent Posts
Recent Comments
Link
| 일 | 월 | 화 | 수 | 목 | 금 | 토 |
|---|---|---|---|---|---|---|
| 1 | 2 | 3 | ||||
| 4 | 5 | 6 | 7 | 8 | 9 | 10 |
| 11 | 12 | 13 | 14 | 15 | 16 | 17 |
| 18 | 19 | 20 | 21 | 22 | 23 | 24 |
| 25 | 26 | 27 | 28 | 29 | 30 | 31 |
Tags
- GIS
- osmnx
- geojson
- Set
- 이미지빌드
- Python
- pyvista
- 귀여운고래
- 도커
- graph
- 폴더조사
- 패치분할
- 컨테이너
- 그리드분할
- geopandas
- python최단거리
- 3d
- MESH
- 데이터입수
- GNN
- STL
- 파이썬
- 지하철역좌표
- docker
- 3d데이터
- 도커 레이어
- 좌표거리
- 동명이인찾기
- 알고리즘
- GCN
Archives
- Today
- Total
이것저것 기록
[Docker] 도커 컨테이너 실행하기 / 명령어, 옵션 정리 본문
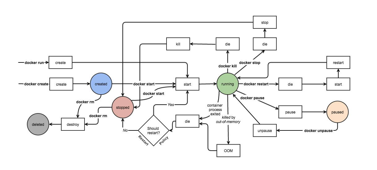
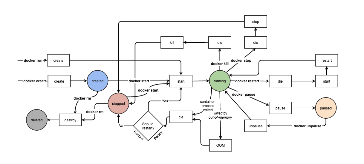
0. 도커 컨테이너와 관련된 명령어

- 도커의 컨테이너는 명령어에 따라 상태가 변한다.
- 보통은 docker run을 사용하여 컨테이너를 생성함과 동시에 시작한다.
| 상태 | 명령 | 설명 |
| 생성 | docker create | 생성만 한다 |
| 생성 + 시작 | docker run | 생성하고 시작 |
| 시작 | docker start | 시작 |
| 정지 | docker stop | 실행 중인 컨테이너 정지 |
| 삭제 | docker rm | 컨테이너 삭제 |
1. 도커 컨테이너 구조
- 도커 컨테이너는 컨테이너 레이어와 이미지 레이어로 이루어진다.
- 컨테이너 레이어: 쓰기 가능한 Writable Layer로 각 컨테이너의 최상단 레이어에 생성된다.
- 이미지 레이어: Read-only Layer로, 다른 컨테이너와 공유할 수 있다.
- 아래의 그림을 보자. 왼쪽 사진은 컨테이너의 구조이다. 컨테이너의 가장 위에 컨테이너 레이어가 있고, 그 밑의 (청녹색) 이미지 레이어는 자물쇠로 잠겨있는 Read-only Layer이다. 그리고 이 청녹색의 이미지 레이어는 오른쪽 그림처럼 다른 컨테이너에서 사용할 수 있다.


2. 도커 컨테이너 생성 및 접속 -- RUN
2.1 기본 SYNTAX
$ docker run <옵션> --name <컨테이너이름:사용자지정> <이미지명 or 이미지ID:Tag> <COMMANDS>
2.2 옵션
- -it (interactive, tty): 이 옵션을 추가해야 컨테이너 안에서 터미널 실행이 가능하다.
- -p [호스트의 포트:컨테이너 포트]
- --name [컨테이너 이름]
- -v [Host Path : Container Path]
- -d : detach모드로 도커를 백그라운드에서 돌리라는 의미
$ docker run -it -p 8888:8888 --name temp centos:latest
[root@528920270c3b /]#
2.3 커맨드 (도커 + 주피터노트북)
- 도커 컨테이너를 실행함과 동시에 커맨드를 날릴 수 있다. 우선 아래의 shell 명령어를 하나씩 뜯어보자.
$ docker run \
run -it -p 8888:8888 --name temp centos:latest \
jupyter notebook \
--allow-root \
--ip 0.0.0.0 \
--NotebookApp.token='' \
- jupyter notebook: 주피터 노트북을 열라는 뜻.
- --allow-root: 도커 컨테이너의 기본 계정은 root이기 때문에 컨테이너를 생성하면서 jupyter를 열려면 이 옵션을 꼭 붙여줘야한다.
- --ip 0.0.0.0 : 본인의 ip를 모를 때 사용한다. 컨테이너는 한 대의 새로운 컴퓨터 같은 개념이기 때문에, 그때 그때 ip를 할당받게 된다. 따라서 할당될 ip 값을 모른다면 0.0.0.0으로 설정하면 된다
- --NotebookApp.token=' ' : 토큰을 입력하여 주피터에 접속하는 것이 귀찮을 때 해당 인증 절차를 잠시 꺼둔다.

- 위 명령어를 그대로 입력했다면 바로 주피터 노트북이 실행될 것이다.
3. 그외 도커 명령어
$ docker ps #실행 중인 컨테이너 확인
$ docker ps -a #도커의 모든 컨테이너 확인
$ docker stop [컨테이너ID] #컨테이너 중지
$ docker rm [컨테이너ID] #컨테이너 삭제
'Data Science > New Tech' 카테고리의 다른 글
| [Docker] 도커 볼륨과 마운트 (0) | 2021.07.04 |
|---|---|
| [Docker] 파이썬 스크립트를 실행하는 도커 이미지 빌드하기 (1) | 2021.06.11 |
| [Docker] 도커 컨테이너의 동작 원리 (LXC, namespace, cgroup) (0) | 2021.06.06 |
| [Docker] 도커 이미지 내려받기, 이미지 레이어란? (1) | 2021.06.05 |
| [Docker] 윈도우10에 도커 설치하기 (0) | 2021.06.04 |
Comments